用户信息/登录等
微澜社区
机构网站
登录
小组
活动
文档
服务
权益
心愿
成员
首页
方案
{“我在图书馆怎么做“问卷调查活动
“我在图书馆怎么做“问卷调查活动
发布者:
岳毅桦
方案类型:
互动
申报活动人数:
完成活动人数:0
点赞数:0
我申报
方案详情
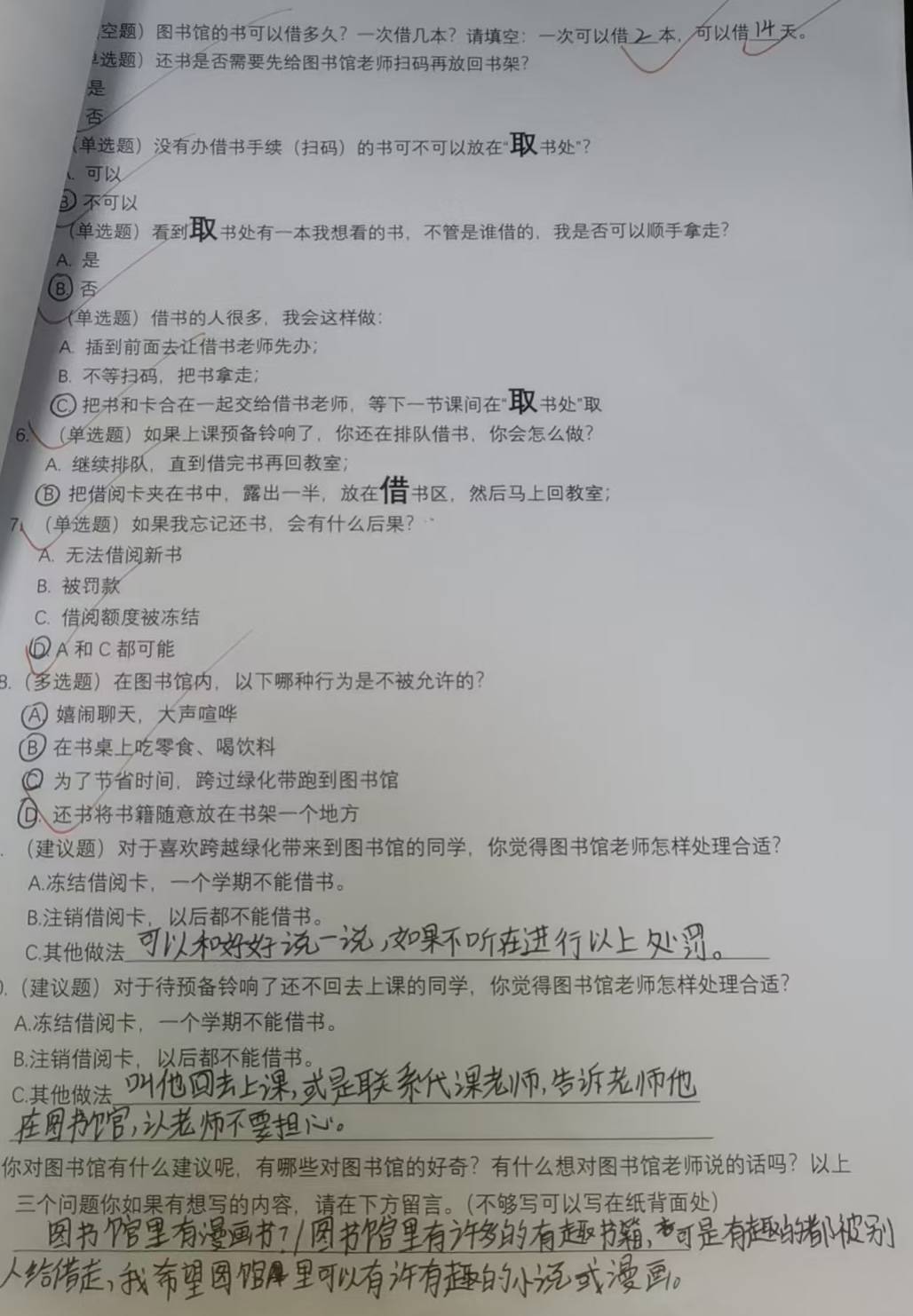
为了更大规模地向小读者传递图书馆的规则等信息,深圳2馆在25年3月下旬开展了全校性的问卷调查活动。详情看图片:
0
0
申报人
(合计申报活动人数0,名字为绿色表示已经完成)
留言区
请登录后留言本方案^_^
更多互动方案
请在申报后七天内完成
姓名
手机
活动人数
馆:
微澜大本营
北京1馆
北京2馆
北京3馆
北京4馆
北京5馆
北京6馆
北京7馆
北京8馆
北京9馆
北京10馆
北京11馆
北京12馆
北京13馆
北京14馆
北京15馆
北京16馆
北京17馆
北京18馆
北京19馆
北京20馆
长沙1馆
北京21馆
北京22馆
北京23馆
广州1馆
北京25馆
北京26馆
北京27馆
北京24馆
北京28馆
广州2馆
广州16馆
广州3馆
广州4馆
广州5馆
广州6馆
广州7馆
广州8馆
广州9馆
广州10馆
广州11馆
广州12馆
广州13馆
广州14馆
广州15馆
广州17馆
广州18馆
广州19馆
佛山1馆
北京29馆
深圳1馆
上海1馆
上海2馆
苏州1馆
上海4馆
上海3馆
北京31馆
北京30馆
广州20馆
北京32馆
珠海1馆
广州21馆
北京33馆
苏州2馆
北京34馆
昆明1馆
东莞1馆
广州22馆
北京35馆
北京36馆
广州23馆
宁波1馆
广州24馆
郑州1馆
长沙2馆
北京37馆
北京38馆
贵阳1馆
贵阳2馆
北京39馆
北京40馆
昆明2馆
北京41馆
成都1馆
成都2馆
天水1馆
廊坊1馆
阳江1馆
郑州2馆
汕尾1馆
郑州3馆
昆明3馆
廊坊2馆
北京42馆
沧州1馆
郑州4馆
三门峡1馆
深圳2馆
平顶山1馆
昆明4馆
昆明5馆
昆明6馆
郑州5馆
郑州6馆
广州25馆
北京43馆
北京44馆
贵阳3馆
南阳1馆
南阳2馆
呼和浩特1馆
滨州1馆
嘉兴1馆
周口1馆
十堰1馆
呼和浩特2馆
吕梁1馆
点击提交
修改
删除
关闭菜单
×
我知道了
×
请选择您的常住地
点击提交
×
您已经获得担任教练的资格
如果您同意担任教练,那么您的个人主页会显示教练标识;
新馆员可设置您为教练,并加你微信;
您在社区预约值班时,ta会收到通知,方便ta与您预约同时值班,以获得您的指导。
为了让更多新馆员融入进来、留下来为孩子们服务,欢迎您担任教练。
取得教练身份后,可向大本营申领印有您名字的专属围裙。
上传二维码:
为方便新馆员联系您,请上传微信二维码,二维码不会被公示,只对系统对接的新馆员显示。
拒绝
×
您已经获得担任受访者的资格
“受访者”是指这样的人:愿意以微澜志愿者或者捐赠人身份接受采访,增进公众对微澜图书馆以及微澜人的了解和支持;
服务达到一定次数的馆员、捐赠达到一定时间的馆东以及馆务有资格获得受访者头衔;
如果您同意担任受访者,请点击“确认”,那么您的个人主页会显示受访者标识;
担任受访者,则有机会接受公众号、播客、视频号等团队采访,制作传播素材,以文章、音频、视频等形式在微澜图书馆的相关媒体中发布;
接受采访的机会由系统随机分配,在所有的受访者中均匀分摊;
如果不同意担任受访者,请点击“拒绝”。
上传二维码:
为方便采访者联系您,请上传微信二维码,二维码不会被公示,只向系统对接的采访者显示。
选择可以接受的传播内容载体:
文字+音频+视频
文字+音频
文字
拒绝
栏目
更多栏目
小组
活动
文档
服务
权益
心愿
成员
时间轴
资料
更多资料
各馆排班
各馆一览
各馆地图
数据公示
操作
更多操作
发布心愿
发布文档
意见反馈
发布活动
服务登记
预约值班
江湖救急
报名
各馆馆东
各馆馆员
超级馆东
候选馆务
微澜社群
最强需求